“林里閑物”——專為北林學子打造的閑置物品交易平臺近些年來,國家大力提倡創建節約型校園,有許多學校也積極響應,掀起了一股校園閑置物品買賣的浪潮,如跳蚤市場。相比較于實地擺鋪實現資源交換,在線上交易更節約空間與時間。
為解決校園生活中閑置物品資源浪費、各大閑置群信息整合性低、各大閑置群中垃圾信息較多、閑置物品交易售后不便、學生缺少“找跑腿”的相關途徑等問題,北京林業大學林里閑物團隊結合本專業特色,從2022年7月1日到2022年8月18日進行了為期一個半月的暑期社會實踐,打造了一款功能全面、交易便捷方便、交易信息整合化的二手閑置物品交易平臺,經過一個半月的努力我們的小程序已初見雛形,并發布了1.0版本。

團隊由北京林業大學信息學院中的11名同學組成,11名同學分別來自三個年級、六個專業,運用所學到的Web前端開發技術和自學的后端開發技術,完成了小程序的制作,并進行了后期的優化與推廣。

在研發過程中,由于該款小程序是針對北京林業大學學生研制的,因此我們在現有的各大閑置群中分析了主要的人群分布、閑置物品信息發布和跑腿信息發布的頻率,豐富了小程序中的功能,使其更適用于北林學子平時的學習與生活。
小組成員多次進行線上會議討論,或者在群里進行問題討論,以解決研發過程中所遇見的問題,確定頁面和logo的設計。

目前我們的程序已經基本實現了全部功能個,其中包括閑置物品的交易、跑腿信息的發布與查詢、閑置物品的分類與搜索、交易雙方的消息交流等功能,基本滿足了北林學子閑置物品的交易需求,提高了閑置物品的利用率。
在發布的商品信息處理上,小程序采用基于騰訊云的微信云開發服務,將發布商品的信息以JSON的格式存入數據庫,而圖片會上傳至云開發所提供的存儲區域。基于以上云開發的數據庫和存儲進行操作,確保了商品信息在發布、使用時的及時性和完整性。
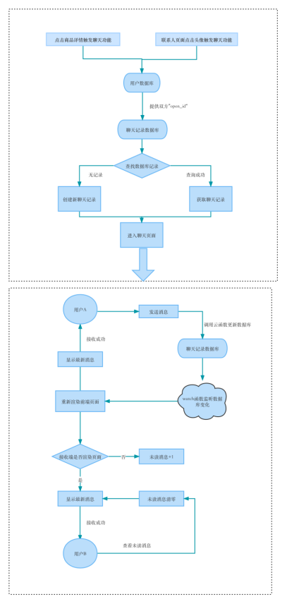
聊天模塊主要基于微信云開發實現數據庫操作,調用云函數獲取用戶唯一標識”open_id“,以此為關鍵字進行數據搜索,依據搜索結果實現聊天數據的添加丶更新,并通過watch函數監聽數據庫變化,達到實時通信。

后期林里閑物將會在校園中大規模推廣小程序的應用與使用,廣泛收取用戶的反饋意見,努力打造一款功能完備的閑置物品交易平臺,請大家拭目以待!